Oncotarget: A novel format for recombinant antibody-interleukin-2 fusion proteins

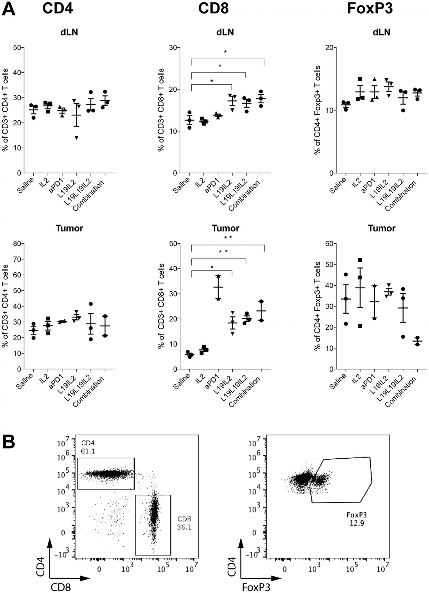
image: (A) Immunophenotypic analysis of lymphocyte in tumor and in tumor draining lymph node (dLN) of treated mice. Individual plots show the percentage of CD4+ T cells, CD8+ T cells and CD4+ FoxP3+ T cells in draining lymph nodes on mice from the different therapy groups (n = 2-3). Statistical significances were determined with a regular one-way ANOVA test with Bonferroni post-test correction. Data represent means ± SEM. * = p < 0.05, ** = p < 0.01. (B) Representative FACS plots of CD4+ T cell, CD8+ T cell (left) and CD4+ FoxP3+ T cell subsets (right).

Image: 
Correspondence to - Dario Neri - dario.neri@pharma.ethz.ch and Alessandra Villa - alessandra.villa@philogen.com

Oncotarget recently published "A novel format for recombinant antibody-interleukin-2 fusion proteins exhibits superior tumor-targeting properties in vivo which reported that here, the authors describe four novel formats for the L19-IL2 fusion, featuring different arrangements of antibody and IL2. A comparative quantitative biodistribution analysis in tumor-bearing mice using radioiodinated proteins revealed that the novel format exhibited the best biodistribution results.

In vitro assays on peripheral blood mononuclear cells showed a decreased activation of regulatory T cells when single IL2 domain was used.

In vivo, both L19-IL2 and L19L19-IL2 inhibited tumor growth in immunocompetent mouse models of cancer.

T-cell analysis revealed similar levels of CD4 and FoxP3 cells, with an expansion of the CD8 T cell in mice treated with L19-IL2 and L19L19-IL2. The percentage of CD4 regulatory T cells was markedly decreased with L19L19-IL2 combined with a mouse-specific PD-1 blocker.

Collectively, these data indicate that the new L19L19-IL2 format exhibits favorable tumor-homing properties and mediates a potent anti-cancer activity in vivo.

Dr. Dario Neri from The Swiss Federal Institute of Technology and Dr. Alessandra Villa from Philochem AG said, "There is a growing interest in the use of immunotherapy approaches for the treatment of cancer, which has been promoted by the clinical results obtained against various types of malignancies using anti-PD-1 and anti-PD-L1 antibodies."

Pegylated forms of IL2 have shown superior properties in mouse models of cancer and encouraging results in patients as single agents or in combination with anti-PD-1 antibodies.

The masking of IL2 epitopes using antibodies allowed the selective activation of lymphocytes sub-populations, improving immune-stimulatory activity.

While some researchers have fused the IL2 moiety at the C-terminal extremity of the heavy chain or of the light chain of antibodies in full IgG format, these Oncotarget authors have preferred to use antibody fragments, as they may exhibit more favorable tumor: organ ratios and as those products may clear more rapidly from circulation, thus avoiding prolonged cytokine-related toxicity.

"These Oncotarget authors have preferred to use antibody fragments, as they may exhibit more favorable tumor"

L19 is a fully human, clinical grade antibody that targets the alternatively spliced EDB domain of fibronectin.

The Neri/Villa Research Team concluded in their Oncotarget Research Paper that L19-IL2 has been administered to more than 200 patients with different types of malignancies.

The most advanced clinical studies include its use in combination with L19-TNF for the treatment of fully resectable stage IIIB, C melanoma and in combination with stereotactic ablative radiotherapy for the treatment of oligometastatic tumors.

It is likely that the substitution of L19-IL2 with L19L19-IL2, ideally in combination with PD-1 blockade, may lead to a further increase of therapeutic activity.

Phase II studies with L19-IL2 in patients with metastatic melanoma had shown that some patients enjoyed major durable responses with favorable safety profiles but more than 50% of the subjects did not achieve a partial response.

L19L19-IL2 could represent a promising monovalent alternative to L19-IL2, which deserves to be clinically investigated, because of its favorable tumor homing properties and reduced activation of regulatory T cells.

Credit: 
Impact Journals LLC