Oncotarget: MicroRNA-4287 is controlling epithelial-to mesenchymal transition in prostate cancer

image: miR-4287 overexpression regulates EMT in prostate cancer cell lines.

Image: 
Correspondence to - Sharanjot Saini - ssaini@augusta.edu

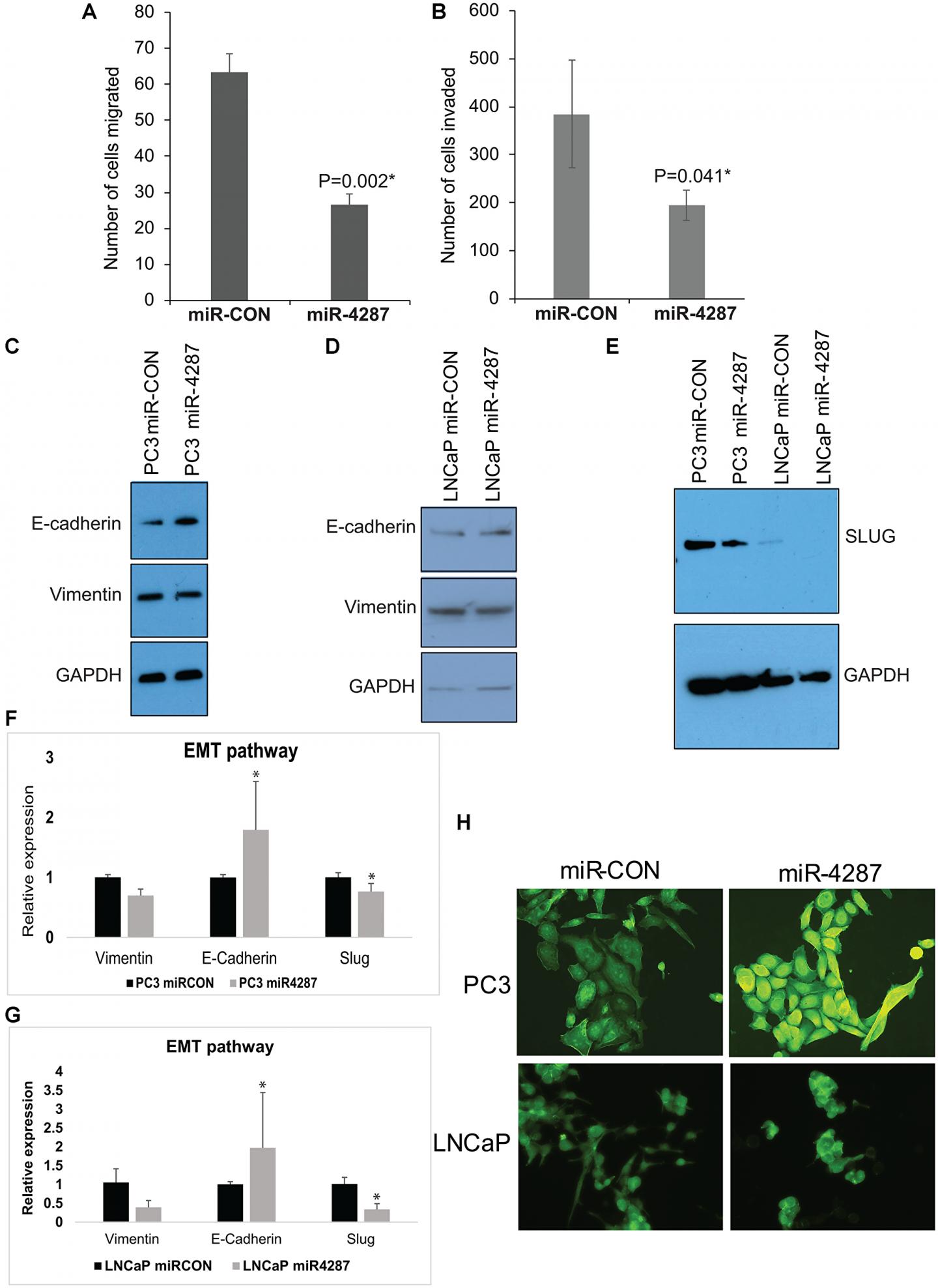
The cover for issue 51 of Oncotarget features Figure 5, "miR-4287 overexpression regulates EMT in prostate cancer cell lines," published in "MicroRNA-4287 is a novel tumor suppressor microRNA controlling epithelial-to mesenchymal transition in prostate cancer" by Bhagirath, et al. which reported that the authors analyzed the role of miR-4287 in PCa using clinical tissues and cell lines.

Receiver operating curve analysis showed that miR-4287 distinguishes prostate cancer from normal with a specificity of 88.24% and with an Area under the curve of 0.66. Further, these authors found that miR-4287 levels correlate inversely with patients' serum prostate-specific antigen levels.

Ectopic over-expression of miR-4287 in PCa cell lines showed that miR-4287 plays a tumor suppressor role.

miR-4287 led to an increase in G2/M phase of cell cycle in PCa cell lines.

Further, ectopic miR-4287 inhibited PCa epithelial-to-mesenchymal transition by directly repressing SLUG and stem cell marker CD44. Since miR-4287 specifically targets metastasis pathway mediators, miR-4287 has potential diagnostic and therapeutic significance in preventing advanced, metastatic disease.

miR-4287 has potential diagnostic and therapeutic significance in preventing advanced, metastatic disease

Dr. Sharanjot Saini from The Augusta University said, "Prostate cancer (PCa) is the second leading cause of cancer related deaths among men in the United States."

Prostate Specific Antigen, a glycoprotein that is synthesized and released by normal and tumor cells, is often used for early detection and diagnosis of prostate cancer.

Previous research from these researcher's laboratory has shown an important tumor suppressor role of these miRNAs including miR-3622a, miR-3622b, miR-383 and miR4288 whereby these miRNAs are down-regulated in prostate tumors, mediate an anti-proliferative effect on tumor cells and are involved in inhibiting the metastasis and progression of the disease.

In the present study, they studied the function of a novel miRNA, miR-4287, another miRNA that falls on chromosome 8p 21.1 within the intron of gene scavenger receptor class A member 5, in prostate cancer cell lines.

They observed a similar tumor suppressor role of miR-4287 in prostate cancer as it was found to be downregulated in PCa clinical samples.

Chr8p region has traditionally been associated with PCa initiation through a significantly higher deletion frequency has been reported in advanced PCa reference suggesting its role in PCa progression.

The Saini Research Team concluded in their Oncotarget Research Paper, "in the present study we define a tumor-suppressor role of a novel miRNA- miR-4287- in prostate cancer via its regulation of prostate cancer EMT and stemness. This role of miR-4287 is in line with our earlier defined tumor suppressive role of other miRNAs located within this frequently deleted region on chromosome 8p [14–17, 23], implicating an important mechanistic role of chr8p in driving prostate cancer progression, metastasis and tumor recurrence. Given that these miRNAs play essential roles in PCa progression and are lost in advanced prostate cancer, it will be important to devise strategies to re-instate their expression in tumors via therapeutic interventions to successfully treat aggressive prostate cancer."

Credit: 
Impact Journals LLC