Oncotarget: Loss of CPAP in oral cancer

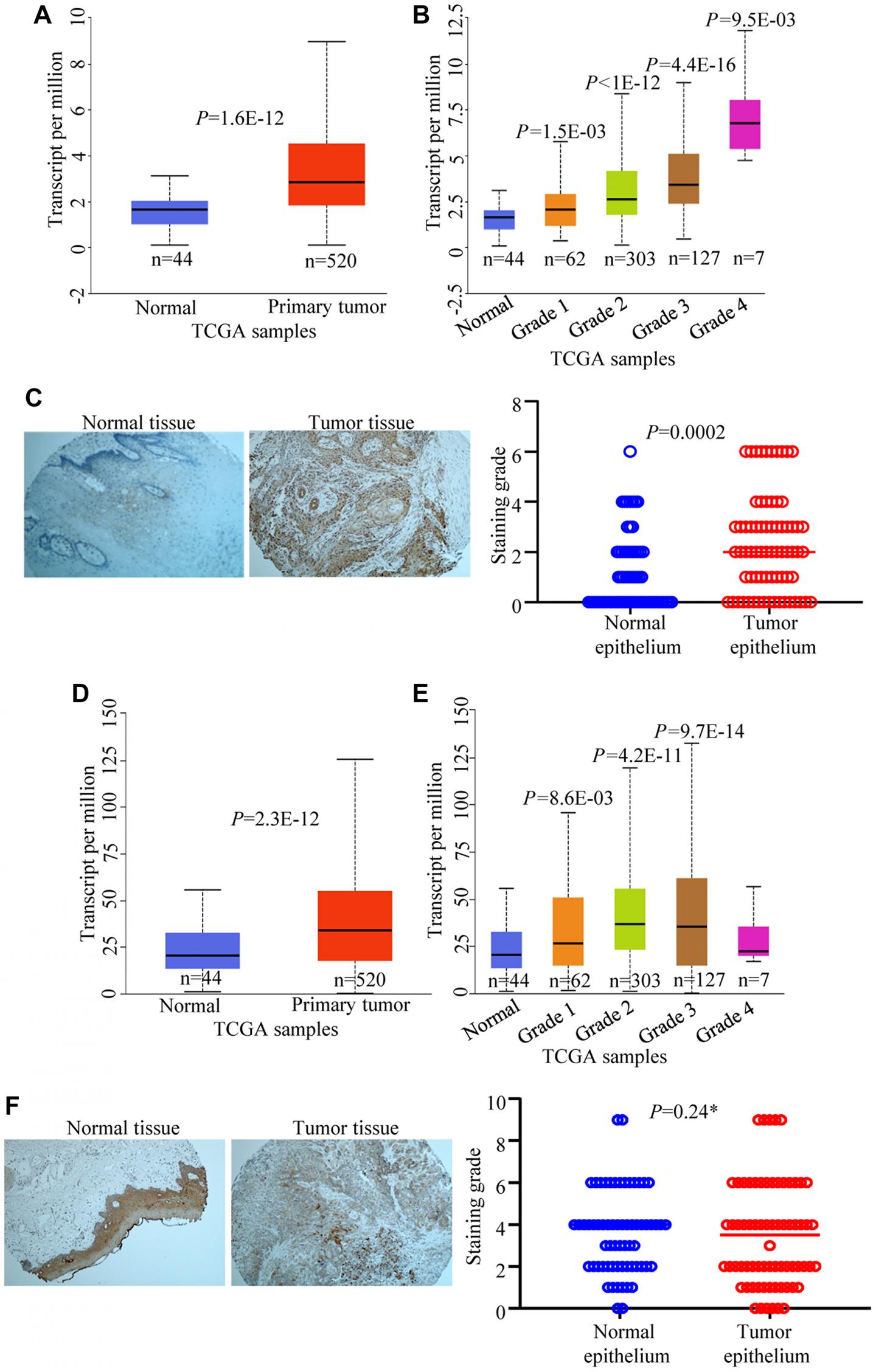
image: CPAP and EGFR expression levels in HNSCC and normal tissues. TCGA data set was analyzed using UALCAN for CPAP mRNA expression and comparisons were made between head and neck normal tissues with primary tumor tissues (A) and different tumor grade subgroups (B). Immunohistochemistry of head and neck cancer TMA slides containing tumor tissue and adjacent normal tissue sections was carried out for CPAP protein expression using anti-CPAP antibody (C). Images of staining examples of normal and tumor tissues (left) and mean staining intensity grades of tumor and adjacent normal epithelia (right) are shown. TCGA data set was also analyzed for EGFR mRNA expression and comparisons were made between normal tissues with primary tumor tissues (D) and different tumor grade subgroups (E). TMA staining was performed using anti-EGFR antibody (F) and the images of staining examples (left) and mean staining intensity grades (right) are shown. All P-values are by two-tailed, unpaired Student t-test (normal vs primary tumor for panels A and D; normal vs specific grade for panels B and E; normal epithelium vs tumor epithelium for panels C and F). *denotes not significant.

Image: 
Correspondence to - Radhika Gudi - gudi@musc.edu and Chenthamarakshan Vasu - vasu@musc.edu

Oncotarget published "Loss of CPAP causes sustained EGFR signaling and epithelial-mesenchymal transition in oral cancer" which reported that not only do the abnormal functions of microtubule and microtubule-organizing centers such as centrosomes lead to cancers, but also the malignant tissues are characterized by aberrant centriolar features and amplified centrosomes.

In this study, the authors show that the loss of expression of a microtubule/tubulin binding protein, centrosomal protein 4.1-associated protein, which is critical for centriole biogenesis and normal functioning of the centrosome, caused an increase in the EGFR levels and its signaling and, enhanced the EMT features and invasiveness of OSCC cells.

Further, depletion of CPAP enhanced the tumorigenicity of these cells in a xeno-transplant model. Importantly, CPAP loss-associated EMT features and invasiveness of multiple OSCC cells were attenuated upon depletion of EGFR in them.

On the other hand, they found that CPAP protein levels were higher in EGF treated OSCC cells as well as in oral cancer tissues, suggesting that the frequently reported aberrant centriolar features of tumors are potentially a consequence, but not the cause, of tumor progression.

Overall, these novel observations show that, in addition to its known indispensable role in centrosome biogenesis, CPAP also plays a vital role in suppressing tumorigenesis in OSCC by facilitating EGFR homeostasis.

Dr. Radhika Gudi and Dr. Chenthamarakshan Vasu from The Medical University of South Carolina said, "Head and neck squamous cell carcinoma (HNSCC) represents the sixth most common cancer with more than 600,000 new patients diagnosed worldwide and it is linked to more than 300,000 deaths every year."

EGFR is significantly altered in OSCC and its prolonged signaling is mitogenic, driving uncontrolled proliferation of tumor cells.

Despite these advances in the understanding of EGFR signaling, the regulatory mechanisms underlying EGFR signaling and their effects on cancer initiation, progression and metastasis are not fully understood.

Recent studies have shown that microtubule inhibition causes EGFR inactivation or increases the sensitivity to EGFR targeting drugs in various cancers including OSCC.

Microtubules and microtubule-organizing centers have multiple roles in cellular functions including homeostasis of cell signaling, formation of cilia, cytoskeletal actin organization, and centrosome/centriole duplication and normal cell division.

Paradoxically, however, they show not only that EGFR signaling, which is known to contribute to EMT, upregulates the cellular levels of CPAP in OSCC cells, but also detected higher CPAP protein levels in OSCC tumors.

The Gudi/Vasu Research Team concluded in their Oncotarget Research Output that while it has been reported before that EGF stimulation endows OSCC cells with stem cell-like properties, increased invasiveness, and tumorigenic properties, the molecular mechanisms underlying the regulation of EGF induced EMT and tumorigenicity were not known.

Hence, this study does begin to shed light on the molecular mechanisms by which centrosome/MTOC associated proteins are involved in preventing tumorigenesis.

Nevertheless, additional studies are needed in the future to address the mechanism by which CPAP suppresses EGFR dependent EMT and tumorigenesis.

Credit: 
Impact Journals LLC