Oncotarget: Genome wide DNA methylation landscape reveals glioblastoma's influence

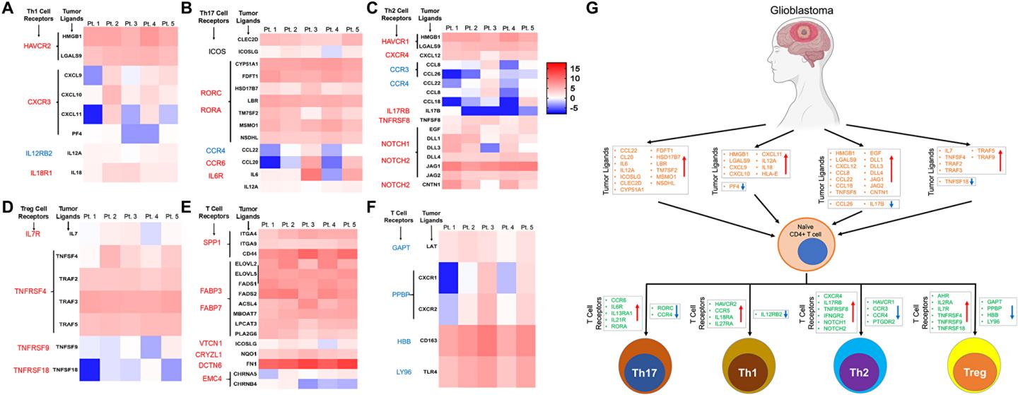
image: Expression pattern of ligands of corresponding receptors specific for CD4+ T cell lineages in GBM tumor tissue. (A-D) The heatmaps show expression of the ligands in tumor tissue and graphical representation of their corresponding receptor expression level on the CD4+ T-cells in the four major subtypes: Th1 (panel A), Th17 (panel B), Th2 (panel C) and iTreg (Panel D) CD4+ T cells in GBM tumors. Font colors (red; upregulated and blue; downregulated) of the receptors on the left to the heatmap represent expression pattern. The heatmap color keys indicate up (red) and down (blue) regulation of a gene. Expression of genes only in tumor CD4+ T cells are shown. Each patient is labelled as Pt followed by a number (on top of the heatmap). (E and F) represents top up and down regulated, respectively, ligands or receptors in CD4+ T cells from tumors. The color keys of the heatmap is similar to one described earlier for panels A-D. (G) Graphical representation of our findings. GBM differentially expresses various immune modulating ligands (up and down regulation showed as up and down arrows) which in turn bind to specific receptors on undifferentiated naïve CD4+ T cells. This results in modulation of the signaling pathways leading to the lineage specific Th1, Th17, Th2, and iTreg cells. All the dysregulated ligands and receptors were combined in this graphical abstract to show their expression patterns in respective tumor infiltrating CD4+ T cell lineages. Orange color genes are ligands and one in blue are their receptors. Direction of the arrows in the box indicates expression level of the genes (upward arrow; upregulated and vice versa).

Image: 
Correspondence to - Mahua Dey - dey@neurosurgery.wisc.edu

Oncotarget published "Genome wide DNA methylation landscape reveals glioblastoma's influence on epigenetic changes in tumor infiltrating CD4+ T cells" which reported that whole-genome bisulfite sequencing of tumor infiltrating and blood CD4 T-cell from GBM patients showed 13571 differentially methylated regions and a distinct methylation pattern of methylation of tumor infiltrating CD4 T-cells with significant inter-patient variability.

The methylation changes also resulted in transcriptomic changes with 341 differentially expressed genes in CD4 tumor infiltrating T-cells compared to blood.

Analysis of specific genes involved in CD4 differentiation and function revealed differential methylation status of TBX21, GATA3, RORC, FOXP3, IL10 and IFNG in tumor CD4 T-cells.

Interestingly, the authors observed dysregulation of several ligands of T cell function genes in GBM tissue corresponding to the T-cell receptors that were dysregulated in tumor infiltrating CD4 T-cells.

These Oncotarget results suggest that GBM might induce epigenetic alterations in tumor infiltrating CD4 T-cells there by influencing anti-tumor immune response by manipulating differentiation and function of tumor infiltrating CD4 T-cells.

These Oncotarget results suggest that GBM might induce epigenetic alterations in tumor infiltrating CD4 T-cells

Dr. Mahua Dey from The University of Wisconsin-Madison as well as The Indiana University School of Medicine said, "Naïve CD4+ helper T cell population is known for its polyfunctionality and highly plastic characteristics."

In the tumor microenvironment, lineage commitments of CD4 T cells reflect initiation of new programs of gene expression within tumor infiltrating naïve T cells.

The GBM tumor microenvironment is known to be extremely immunosuppressive, possessing multiple unique properties including:

Impaired cellular immunity no dearth of tumor infiltrating T cells
High levels of TGFβ secreted by resident as well as circulating microglia and
Expression of several inhibitory ligands, eliciting anergy and apoptosis of cytotoxic lymphocytes in the TME, immune checkpoints expression, and increased infiltration of immunosuppressive cells.

Genome wide methylation sequencing showed 13571 uniquely differentially methylated regions , mostly concentrated around the TSS, in the CD4 T cells from GBM patient tumor compared to blood.

Furthermore, combining transcriptomic data from RNAseq analysis with DNA methylation, we observed differential methylation of gene sets specific for CD4 T cells including Th1, Th2, Th17 and iTregs in GBM tumors, although with significant interpatient variability.

In conclusion, this data for the first time, report unique DNA methylation pattern and gene expression profiles in GBM associated tumor infiltrating CD4 T cells compared to CD4 T-cell from the blood of the same patient and some of their ligands on the GBM cells suggesting that CD4 T cells function and differentiation may be influenced by the GBM TME by way of epigenetic mechanisms such as, DNA methylation.

The Dey Research Team concluded in their Oncotarget Research Output, "in the present clinical corelative report, we demonstrated that differential DNA methylation pattern might influence gene expression in tumor infiltering CD4+ T cells as compared to circulating blood CD4+ T cells in GBM patients. Our findings provide evidence that GBM might be influencing the state of tumor infiltrating CD4+ T cells by epigenetic modification in the form of DNA methylation of key immune function regulating genes and influencing the fate of helper T cells in the GBM TME. Based on our observations we believe that perhaps epigenetic interaction between GBM and tumor infiltrating CD4+ T cells is responsible for the immunosuppressed state seen in the GBM patients. Our data convincingly show that there is significant inter-patient variability in the GBM tumor ligand expression of various T-cell modulating ligands and consequently striking differences in the methylation pattern and gene expression in tumor infiltrating CD4+ T-cells. This has a very strong implication for selecting future patients for immunotherapy trials who will have better likelihood of responding to immunotherapy than others based on their tumor immune signature. The findings from our corelative study needs to be further validated in the experimental setting."

Credit: 
Impact Journals LLC