MAX binding with the variant Rs72780850 in RNA helicase DDX1 for susceptibility to neuroblastoma

image: Functional exploration of neuroblastoma associated DDX1 gene polymorphism rs72780850.

Image: 
©Science China Press

Neuroblastoma (NB) is the most common solid tumor occurring extracranial diagnosed during childhood, and responds for 15% of all malignancy death in childhood. Although multiple cytotoxic therapies and advanced immunotherapies have been applied, the survival rate of NB remains below 50%. The genetic bases of sporadic NB remains unclear. Achievements are notable, the identified risk variants were only a small proportion of NB association variants. Some functional polymorphisms are missed by DNA chip-based GWAS. Thus, the additional predisposing variants of NB, especially based on various populations, are still needed to be discovered.

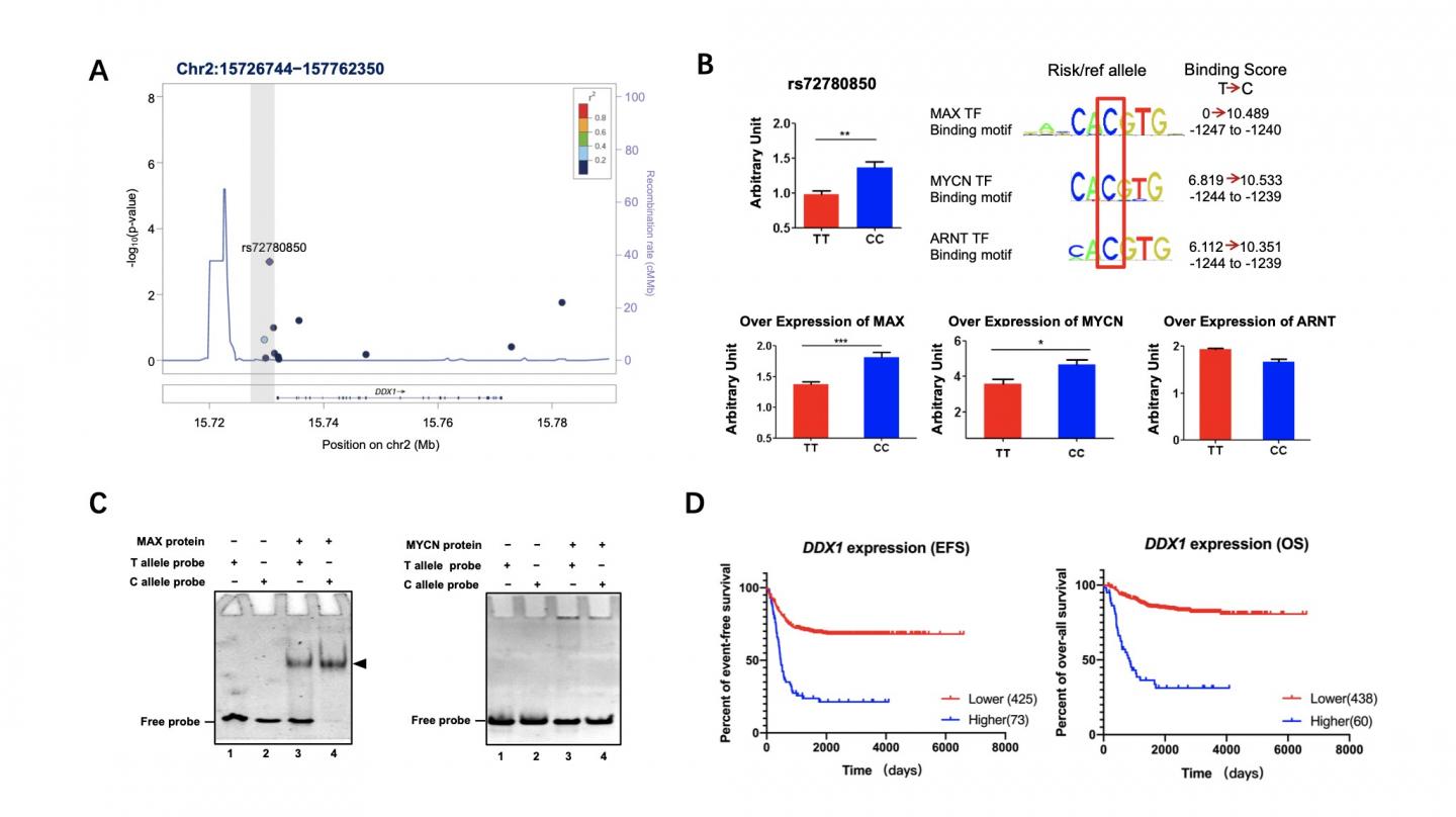
"According to the screening strategy of functional gene polymorphism, we have achieved some results. For example, screening strategy designed for polymorphism targeted by MYCN and important functional gene polymorphism sites missed by GWAS chip ". Said Prof. Guo, correspondence of this article. "Colleagues are concerned about why are we focused on the DDX1 gene this time. Interestingly, DDX1 loci locates very close to MYCN gene, it was predicted that it may be cis-regulated by MYCN. And we have found that highly expressed DDX1 is close associated to poor survival of neuroblastoma." Authors revealed genetic variation leading the increased DDX1 expression is associated with susceptibility to neuroblastoma. "MAX is the binding partner of the oncogenic transcription factor MYCN. Its binding affinity to DDX1 promoter rs72780850 C allele is higher than T allele. Interestingly, MYCN can active the reporter activity of DDX1 promoter, but cannot bind to the promoter alone. This result consistants with the way of MYCN working, like all members of the MYC family, requiring interaction with members of the MAX family to form a functional transcription factor." Said Dr. Jin, first author of this work. Their work systematically revealed the relationship between MYCN-related variants and neuroblastoma susceptibility in the Chinese population, and provided mechanisms for how this variant working.

Credit: 
Science China Press