Human papillomavirus confers radiosensitivity in oropharyngeal cancer cells

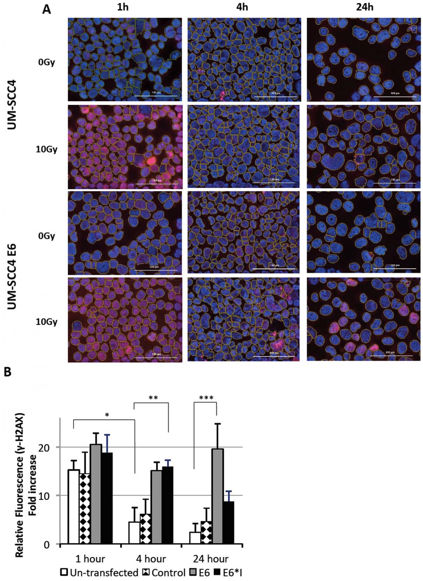
image: Radiation induced DNA damage measured by γ-H2AX foci formation at specified time point after 10 Gy irradiation. (A) Representative images comparing untransfected UM-SCC4 and HPV-E6 transfected UM-SCC4. Magnification: ×20, scale bar = 100 μm. (B) Column graph demonstrate the quantitative analyze of γ-H2AX foci by relative fold change of fluorescent intensity. at 1 hour, 4 hours and 24 hours post irradiation. *P = 0.0001, **P = 0.024, ***P = 0.021.

Image: 
Correspondence to - Matthew H. Taylor - taylmatt@ohsu.edu

The cover for issue 16 of Oncotarget features Figure 6, "Radiation-induced DNA damage measured by γ-H2AX foci formation at a specified time point after 10 Gy irradiation," by Zhang, et al.

HPV-negative UM-SCC4 with and without transfection of HPV E6 oncoprotein, HPV-negative UPCI-SCC-089, and HPV-positive UPCI-SCC-099 cell lines were used in this study.

The survival fraction after 10 Gy was significantly lower for the HPV-positive SCC-099 cells than for the HPV-negative cells.

In contrast, the HPV-positive UPCI-SCC-099 cells displayed persistent -H2AX activity; the expression of -H2AX remained high at 48 hours post-radiation.

HPV-positive SCC-099 cells were more likely to show the classical apoptotic changes of increased cell thickness and increased motility after radiation.

Dr. Angela Hong from The Faculty of Medicine and Health, Central Clinical School at The University of Sydney as well as The Department of Radiation Oncology, Chris O'Brien Lifehouse said, "Human papillomavirus (HPV)-positive oropharyngeal squamous cell carcinoma (OPSCC) is clinically and biologically distinct from smoking-related (HPV-negative) OPSCC."

"Human papillomavirus (HPV)-positive oropharyngeal squamous cell carcinoma (OPSCC) is clinically and biologically distinct from smoking-related (HPV-negative) OPSCC."

- Dr. Angela Hong, The Faculty of Medicine and Health, Central Clinical School at The University of Sydney and The Department of Radiation Oncology, Chris O'Brien Lifehouse

The overall better prognosis seen in HPV-positive OPSCC may be related to the disease's response to radiation therapy.

Radiation therapy plays an important role in the management of OPSCC, either as definitive therapy or as adjuvant therapy after surgery.

Cellular response to radiation treatment can be observed with a label-free dynamic Holo Monitor, which allows non-invasive visualization and live-cell analysis of radiation responses and the migration potential of cancer cells.

The Hong Research Team concluded in their Oncotarget Research Paper that the enhanced cell motility is due to disruption of the actin-membrane interactions by radiation, initiating the membrane blubbing and generating force to enhance cell motility.

In contrast, the HPV-negative UPCI-SCC-089 cells exhibited cell flattening and enlargement, which are the common cytological features of cell cycle blockage.

Credit: 
Impact Journals LLC